Introduction
Most people think frontend development is just about making things look pretty. But great frontend development is what makes apps intuitive, responsive, and scalable.
With Lovable, developers and non-technical users alike can build, edit, and optimize frontends faster than ever. But to truly master frontend development, you need to understand performance best practices, scalability, and real-world workflows.
To break it all down, we sat down with Niklas, Lovable’s frontend maestro. Here’s everything you need to know to build high-performance, scalable frontends with Lovable.
TL;DR
- What is frontend development? The part of your app that users interact with.
- How to optimize frontend performance? Use mobile-first design, Tailwind CSS, and best deployment strategies.
- Common challenges? Managing preview/live environments, handling dynamic content, and ensuring scalability.
- Upcoming frontend trends? AI-driven development, full-stack autonomy, and better frontend-backend integration.
Let’s dive in.
What is Frontend Development?

Frontend development refers to everything a user interacts with in a web application, including visual elements, user experience, and responsiveness. It consists of three core technologies:
- HTML (HyperText Markup Language) – Defines the structure and content of a webpage, specifying headers, paragraphs, tables, lists, buttons, and more.
- CSS (Cascading Style Sheets) – Controls the styling of elements, including layout, colors, spacing, and animations. Lovable leverages Tailwind CSS to streamline styling with predefined utility classes.
- JavaScript – Adds interactivity and dynamic behavior, handling user input, animations, and API requests.
At Lovable, frontend development is powered by:
- React – A component-based library that encapsulates HTML, CSS, and JavaScript into reusable UI components, improving maintainability and scalability.
- Vite – A modern build tool that ensures faster compilation times and optimized development workflows, enabling instant hot module reloading (HMR) for a smoother coding experience.
Frontend development isn’t just about visuals—it’s about performance, accessibility, and creating a seamless user experience. Lovable integrates AI-driven enhancements to simplify workflows, allowing developers to focus on creativity rather than tedious configurations.
Frontend Best Practices in Lovable
1. Mobile-First Development
In 2025, designing for mobile is no longer optional. Lovable encourages developers to adopt a mobile-first approach:
- Start with a small-screen layout and scale up using CSS media queries. This ensures that the base design works on all devices and progressively enhances user experience on larger screens.
- Use Tailwind CSS breakpoints for efficient screen-size adaptations. Tailwind provides predefined breakpoints (
sm,md,lg,xl, etc.) that make it easy to adapt layouts dynamically. - Avoid separate desktop and mobile versions unless absolutely necessary. A single, responsive application reduces development and maintenance effort while ensuring consistency.
- Leverage flexbox and grid for responsive layouts. Flexbox allows dynamic alignment and distribution of elements, while CSS Grid provides a powerful way to create complex, responsive layouts with minimal effort.
- Implement media queries effectively by setting base styles for smaller screens and layering enhancements for larger screens, ensuring a smooth experience across all devices.
- Optimize performance with image compression and lazy loading to ensure fast mobile load times.
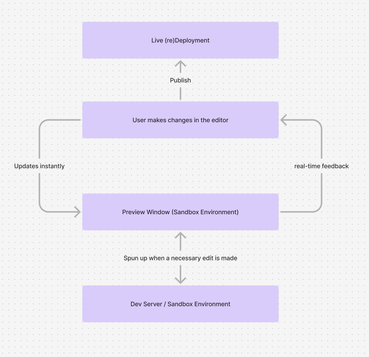
2. Understanding Lovable’s Preview vs. Live Environments

A common challenge is the difference between preview and live environments. Here’s why:
- Preview Window: Uses a sandbox environment for real-time changes without affecting the deployed version.
- Dev Server/Sandbox: Spins up when edits are made, allowing isolated builds for faster development.
- Live Deployment: Publishes optimized frontend code via Cloudflare for high performance and reliability.
- Sync Issues: If the live site appears outdated, manually redeploying can sync the latest changes.
- Performance Differences: The dev server includes debugging tools, while the live site is production-optimized.
3. Visual Editing in Lovable
Lovable’s visual editor simplifies frontend modifications by allowing users to edit directly in the browser. However, some limitations exist:
- Editable Elements: Text, Tailwind classes, and images can be modified easily. This allows for quick design adjustments without needing to manually write CSS.
- Non-Editable Elements: Dynamic content sourced from databases cannot be edited visually. This ensures data consistency and prevents unintended overrides.
- Component Compatibility: Some third-party components may not be fully customizable. If a component is deeply nested or dynamically generated, the visual editor may not recognize it for direct modifications.
- Sandbox Integration: The visual editor relies on an active sandbox for real-time changes. This sandbox needs to be active for the editor to properly detect and modify elements. If inactive, users may experience delays before edits take effect.
- Limitations in Editing Dynamic Content: If a text element is being dynamically generated via a React prop or fetched from an API, it cannot be directly changed within the visual editor. Users will need to update the source data or adjust the component logic accordingly.
4. Optimizing Performance
To ensure fast-loading applications:
- Use lazy loading for images and assets.
- Minify JavaScript and CSS to reduce file sizes.
- Optimize React components by breaking down large components into smaller, reusable ones.
- Use Vite’s fast refresh for real-time updates without full reloads.
- Ensure accessibility by labeling elements properly and testing with Lighthouse.
- Leverage CDNs to serve assets from closer locations for reduced latency.
- Reduce unused dependencies and third-party scripts to avoid unnecessary bloat.
5. Designing for Scalability
Scalability is crucial for long-term application maintainability:
- Component-Based Development: Use React components to reuse UI elements efficiently. This modular approach allows developers to build scalable applications by isolating different functionalities into reusable blocks, improving maintainability and reducing redundant code.
- State Management: React Context API works for small apps, while Redux handles large-scale data flows. Context API is suitable for smaller applications, while Redux helps manage large-scale state transitions by centralizing data flow.
- Error Handling: Implement error boundaries in React to prevent UI crashes. Use
componentDidCatchin class components orErrorBoundaryin functional components to gracefully handle JavaScript errors in the UI without breaking the entire application. - Performance Optimization: Use techniques like memoization (
React.memo), lazy loading (React.lazy), and efficient event handling to minimize unnecessary re-renders and improve frontend responsiveness. - Testing Strategies: Ensure reliability with unit testing (
Jest), integration testing (React Testing Library), and end-to-end testing (Cypress) to catch potential issues before they impact users.
Emerging Frontend Trends in 2025
1. AI-Driven Development
AI is reshaping frontend development by assisting with:
- Code generation – AI suggests best practices based on prompts.
- Automated styling – AI applies predefined design principles.
- Intelligent debugging – AI identifies errors and performance bottlenecks.
2. Full-Stack Autonomy
Frontend and backend roles are merging. With Lovable:
- Product managers, designers, and developers can build full applications without deep technical expertise.
- Faster iteration cycles improve efficiency with real-time testing and deployments.
- Better collaboration means no more waiting for backend support to make frontend changes.
3. Component-Based Design Systems
- Reusability – Build once, use everywhere.
- Scalability – Expand designs without restructuring code.
- Consistency – Maintain brand cohesion across projects.
4. The Shift to Multi-Disciplinary Developers
Developers are transitioning from specialized roles to full lifecycle ownership:
- Frontend engineers must understand backend integrations.
- Backend engineers must consider frontend optimizations.
- Product managers can actively participate in prototyping and development.
Final Thoughts: Build Faster, Smarter, and More Scalable Frontends
Frontend development isn’t just about visuals—it’s about performance, scalability, and user experience. By following best practices and leveraging Lovable’s AI-powered tools, you can develop, optimize, and scale your applications effortlessly.
Here’s your frontend success checklist with Lovable:
- Adopt a mobile-first approach to ensure responsiveness across devices.
- Leverage Tailwind CSS for clean, scalable, and maintainable styling.
- Use Lovable’s visual editor for rapid iteration and real-time edits.
- Optimize performance with lazy loading, minified assets, and smart state management.
- Plan for scalability with component-based architecture and efficient frontend-backend integration.
Ready to build faster? Start experimenting with Lovable today and take your frontend skills to the next level!



